Sind Sie bildender Künstler und suchen nach schönen Ausstellungsmöglichkeiten?
Dann freuen wir uns, wenn Sie sich für eine Ausstellung im Kulturzentrum Trudering bewerben. Pro Jahr können die Werke von acht Künstlern und Künstlergruppen gezeigt werden, jeweils für vier Wochen.
Wenn Sie sich für unser Angebot interessieren, schreiben Sie uns, damit wir Sie in den Aussschreibungsverteiler aufnehmen können.
Bewerbung für eine Ausstellung
Bitte schicken Sie uns eine Email an info@kulturzentrum-trudering.de mit 10 Bildern und einen kurzen Lebenslauf im Anhang beziehungsweise einen Link zu Ihrer Webseite.
(Bitte keine Mappen oder Postzusendungen!)
Bewerbung Kunstausstellung
Ausstellungsbedingungen
Ausstellungsumfang
- Vierwöchige Ausstellung
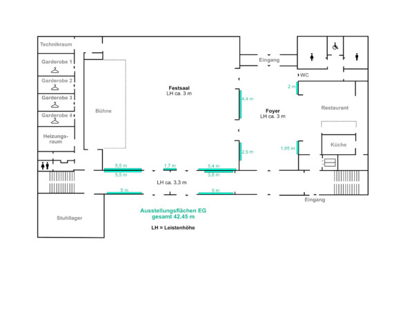
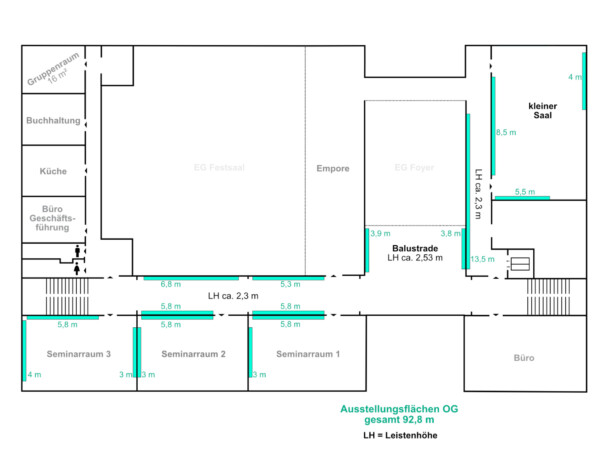
- Ausstellungsfläche für 35-50 Werke auf beiden Stockwerken
- Die Ausstellungen können von Montag bis Samstag von 10-20 Uhr besichtigt werden
- Hinweis: in jedem Raum können nur 2 Wände behängt werden (Ausnahme im Festsaal)
Technikunterstützung
- Hängeleisten
- Schnüre und Haken zum Aufhängen der Werke
- Die Hängung übernehmen Sie, wir helfen mit Leiter und gegebenenfalls Handwerkszeug
Unterstützung in der Öffentlichkeitsarbeit
- Professionelle Pressearbeit
- PR auf unserer Webseite und unserer Facebook- und Instragram-Seite
- Werbung für die Ausstellung in unserem Newsletter
- Aufnahme der Ausstellung in das viermonatige Kulturprogramm (Flyer)
- Erstellen und Aufhängen von Plakaten in unserem Haus
Nutzungsgebühr
- 100 Euro pro Ausstellung (ab 2024)
Vernissage
- Die Foyernutzung für eine Vernissage ist an einem Montag, Dienstag oder Mittwoch kostenfrei
- An einem Donnerstag, Freitag oder Samstag kann sie 100 Euro kosten – in Absprache mit der Geschäftsführung
- Die Kosten der Vernissage gehen auf Kosten der Künstler und werden über das Restaurant im Haus bewirtet
Eckdaten
Besichtigungen der Räume möglich auch ohne Voranmeldung:
Montag, Dienstag, Donnerstag, Freitag:
Mittwoch:
10:00 – 12:00 Uhr
14:00 – 16:30 Uhr
Vernissagen werden über das Restaurant im Haus bewirtet. Unser Foyer bietet sich dafür an.
Wenn Sie eine Vernissage veranstalten möchten, empfehlen wir die Abende von Montag bis Mittwoch (kostenfrei).
Die Ausstellungen können von Montag bis Samstag von 10 bis 20 Uhr besichtigt werden.








